2020版药典要求:
2020版药典对纯化水水质有着严格要求,其相关规定如下:
1)总体性状要求:本品为饮用水经馏法、离子交换法、反渗透法或其他适宜的方法制得的无色、无臭,无味的澄清液体,不含任何添加剂。
2)可量化指标:电导率 ≤2μS/cm (电阻率≥0.5 MΩ.CM)
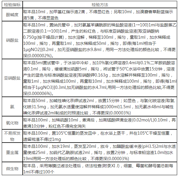
3)其他检验指标:
GMP认证要求:
1、结构设计应简单、可靠、拆装简便。
2、为便于拆装、更换、清洗零件,执行机构的设计尽量采用的标准化、通用化、系统化零部件。
3、设备内外壁表面,要求光滑平整、无死角,容易清洗、灭菌。零件表面应做镀铬等表面处理,以耐腐蚀,防止生锈。设备外面避免用油漆,以防剥落。
4、制备纯化水设备应采用低碳不锈钢或其他经验证不污染水质的材料。制备纯化水的设备应定期清洗,并对清洗效果验证。
5、注射用水接触的材料是低碳不锈钢或其他经验证不对水质产生污染的 材料。制备注射用水的设备应定期清洗,并对清洗效果验证。
6、纯化水储存周期不宜大于24小时,其储罐宜采用不锈钢材料或经验证无毒,耐腐蚀,不渗出污染离子的其他材料制作。保护其通气口应安装不脱落纤维的疏水性除菌滤器。储罐内壁应光滑,接管和焊缝不应有死角和沙眼。应采用不会形成滞水污染的显示液面、温度压力等参数的传感器。对储罐要定期清洗、消毒灭菌,并对清洗、灭菌效果验证。
7、制药用水的输送
1)纯化水和制药用水宜采用易拆卸清洗、消毒的不锈钢泵输送。在需用压缩空气或氮气压送的纯化水和注射用水的场合,压缩空气和氮气须净化处理。
2)纯化水宜采用循环管路输送。管路设计应简洁,应避免盲管和死角。管路应采用不锈钢管或经验证无毒、耐腐蚀、不渗出污染离子的其他管材。阀门宜采用无死角的卫生级阀门,输送纯化水应标明流向。
3)输送纯化水和注射用水的管道、输送泵应定期清洗、消毒灭菌,验证合格后方可投入使用。
8、压力容器的设计,须由有许可证的单位及合格人员承担,须按中华人民共和国标准《钢制压力容器》(GB150-80)及"压力容器安全技术监察规程"的有关规定办理。
系统特点:
1、纯化水系统采用全自动方式控制,主要元件采用进口元件,稳定性高,操作简单方便;
2、采用进口海德能低压膜,运用双极反渗透工艺,脱盐率高,出水水质稳定,性能可靠,确保系统稳定运行。
3、纯化水采用全不锈钢配置,各连接部分采用焊接,均采用双面成型保护焊接工艺、管道内壁做钝化处理,杜绝使用丝牙连接方式,确保安全、规范、整洁、美观。
4.、运用德国进口的自动焊机,全自动一面焊双面成型焊接工艺,并提供各管道焊接编码记录、内窥镜检测照片,让客户安全放心。
5、设计、制造、加工、安装、调试一体化,安装期间委派专业工程师现场讲解设备操作、运行、注意事项等。
6、采用PLC结合人机界面全自动控制,触摸屏一键式启动,操作简单方便,画面清晰,精致美观。
7、触摸屏、开关、仪器、仪表设立适合的高度位置,方便人工操作;手动、自动模式转换快捷安全,并具备提醒功能,防止失误操作对系统产生影响。
8、配备有原水箱、中间水箱,配备液位器装置,可防止因自来水压力不稳定对设备造成影响
9、纯化水专用无菌纯化水箱,配备压力式液位计,旋转喷淋清洗及空呼吸装置;压力关键点设立无水、低压、超压、等多重保护安全功能;
10、触摸屏对水泵、阀门、水罐液位、设有动态动画监控画面,当遇到滤材更换周期到、满水、缺水、低压、超压在触摸屏事件记录栏会记录,当遇到水质、压力、流量出现异常会发出报警。
11、配备有PH调节及在线检测系统,并设有取样点,方便随时能检测水质;
12、配备有UV紫外线及臭氧杀菌器,位于臭氧之后的254nm紫外灯可同时用于消毒和清除臭氧的残留,彻底杀菌,防止细菌对水质的影响;并对纯化水电导率实施实时的监控,保持1m/s以上的流速,以减少纯化水管网微生物滋生的可能性。
13、在纯化水系统中的预处理系统、制水系统和用水系统分别设有循环水路,各级水质区段设定合格水与不合格排放到前一段的功能,确保水质稳定安全。(若5分钟内恢复水质合格,在触摸屏上记录栏记录,超过时间不恢复发出报警)
14、为了实现各区段无死角,若纯化水罐满水后2两小时无波动,会触发整个系统循环,防止管道长时间不流动滋生微生物。
15、设水质纠偏功能,有水质预警功能,永远不会出现紧急的状态。
16、配备有纯化水输送供水系统,并且把制水系统与供水系统分开控制,如遇更换耗材,可不必停止供水或者制水。
17、RO产水、冲洗时间可设定,当用水高峰期,可调节产水时间,使用水点稳定用水。
18、主要电器元件采用法国施耐德,保质保量,并按合适的配置设计。
19、安装管线横平、竖直,美观大方、电缆桥架牢固可靠。
20、核心部件(如反渗透膜、高压水泵、无菌水箱),均会要求顾客现场记录型号并查阅其真实性。
应用行业:
1、制备注射用水的水源
2、非无菌药品直接接触药品的设备、器具装材料后一次洗涤用水
3、注射剂、无菌药品瓶子的初洗
4、非无菌药品的配料
5、非无菌药品原料精制
6、注射剂、无菌冲洗剂配料
7、无菌原料药精



0769-21203451