半导体工业超纯水技术指标及其制备
发布日期:2023-11-02 16:32:13 文章编辑:反渗透纯水设备|纯水设备|超纯水设备|去离子设备-东莞市杰邦水处理有限公司 阅读量: 587
半导体工业需要大量的超纯水,随着半导体工业的发展,对超纯水水质的要求日趋严格。当前半导体工业的超纯水的水质指标要求,甚至严格于我国国标电子水的最高标准要求,如微粒子,TOC,电阻率,溶解氧等。因此,相比于其他行业的超纯水,需要更加严格的深度处理技术,如深度处理颗粒物,有机物,深度脱盐,深度脱气技术等等。其部分参考标准如下:
ASTM-D5127-2007《美国电子学和半导体工业用超纯水标准》
中国国家电子级超纯水规格GB/T11446-1997
超纯水水质标准简易版理解
二、为什么半导体行业对水质要求这么高?
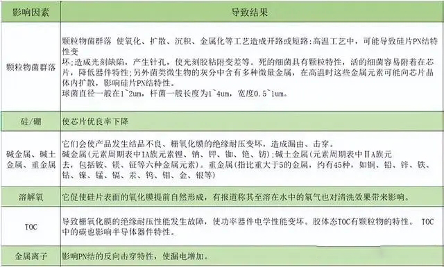
半导体行业用水水质中,电阻率,微粒子,气泡(溶解氧,溶解氮)和TOC是非常重要的指标,略微差异,可能导致半导体元器件生产过程的产品质量和合格率的下降,具体的影响如下:
TOC(总有机碳):影响光刻精度,影响芯片质量。
DO(溶解氧):滋生细菌,形成氧化层,影响芯片质量。
Boron(硼元素):影响P-N结,影响芯片质量。
Silica(硅元素):造成晶圆水斑,影响芯片质量。
金属离子:影响晶圆原子密度,影响芯片质量。
微粒:影响光刻精度,导电微粒会直接导致短路。
详细见下图。总之,水不够纯净,就做不成合格的高端芯片。芯片越高端,所需纯水的纯度就越高。
三、半导体行业超纯水应用场景
在半导体生产中,超纯水可以应用于晶圆冲洗,化学品稀释,化学机械研磨,洁净室环境的加湿源等场合,超纯水的品质与半导体的良品率直接相关,随着半导体元器件尺寸缩小与精细度上升,超纯水水质技术要求也在不断上升。
半导体工业芯片制造的全流程,主要流程如下

超纯水在各流程中的基本作用如下:
1. 晶圆制备:超纯水用于清洁、去除颗粒和化学杂质,确保晶圆表面的洁净度,从而降低制造缺陷。
2. 光刻工艺:在半导体光刻工艺中,超纯水用于洗净掩膜板、镜片和晶圆,以确保图案的精确重复和光刻质量。
3. 刻蚀和腐蚀:超纯水在半导体刻蚀和腐蚀过程中用于冷却和清洗,以维护工艺的精确性和一致性。
4. 化学机械抛光(CMP): CMP过程中使用超纯水来冷却、清洗和运输晶圆,以确保CMP过程中表面的平坦性和质量。
5.电子化学沉积(ECD):超纯水用于清洗金属薄膜、电解质和其他材料,以确保电子化学沉积过程的准确性和一致性。
6.设备冷却和冷却塔:超纯水还用于半导体设备的冷却,以保持设备在适宜的工作温度下运行。
7.研究和开发:半导体研究和开发实验通常需要高纯度水来确保实验的准确性和可重复性。
四、半导体行业超纯水工艺设计
鉴于上述种种,芯片行业的超纯水制备需要经过以下净化工艺,分别为去颗粒物工艺(包括微粒子和T-Si等),脱盐工艺,去有机物(TOC和杀菌)和脱气工艺(深度脱氧等)。其中各个工艺的组合,根据不同的原水水质及处理水水质要求等而有所差异。
颗粒物去除工艺
超纯水中制造中颗粒物的去除方法一般是过滤去除或者吸附去除,不同尺寸的颗粒物所需的工艺也有差异。传统的纯水制造工艺中,颗粒物的处理一般是多介质过滤器(MMF)+活性炭过滤器(ACF),在半导体行业超纯水的制造中,对颗粒物尺寸的要求更加严格,甚至严格到50nm微粒子的程度,且目前很多半导体公司要求微粒子(小于50nm)的数量需小于100个/L。所以仅仅MMF+ACF,很难达到要求。这个需要用精密膜过滤装置进一步处理微小尺寸的颗粒物,如微滤(MF),超滤(UF),纳滤(NF)和反渗透(RO)等等。
MF的孔径在0.02~10μm,UF的过滤孔径在0.001~0.02μm,反渗透的孔径为0.0001~0.001μm,理论上组合膜过滤装置,能满足对颗粒物去除的要求。
半导体工业超纯水制造工艺中,一般去除颗粒物,分为初始过滤,如MMF+ACF等;中端过滤装置,如RO前端的安全过滤器等:为了保证RO稳定高效运行,需要RO入口水SDI<5;终端过滤,一般是设置在最终端,通常是MF膜过滤装置。所有工序完成后,可能前段过程中会有少量散落的微小颗粒,对微粒子进行最后的深度处置。
脱盐工艺
脱盐工艺即去除水中离子的工艺,电阻率是水中离子含量的表征。常规的脱盐工艺为RO浓缩工艺,离子交换树脂的吸附工艺和电去离子(EDI)工艺等等。
半导体行业超纯水对于电阻率的要求非常严格,电阻率大于18.2(MΩ*cm),理论上几乎不含离子,常规的单一工艺很难达到这一要求。一般都是几种工艺联合使用,如树脂+RO+EDI+抛光树脂等,各地自来水的离子含量也各有差别,根据不同的情况调整工艺组合情况,一般在颗粒物初级去除后,就需要进行脱盐工艺。
去有机物工艺
由于超纯水的原水通常是自来水,我国的国标规定的自来水没有TOC的标准,代表有机物含量的指标是CODmn,限值是3ppm(3000ppb),常规的自来水中的TOC大概在1~3ppm左右。表中对TOC的要求是ppb(μg/L)级的,所以对于TOC的处理也是需要多级工艺处理才可能达到水质要求。ACF、UF、RO和EDI 等都有处理TOC的能力。通常经过这些前端处理,TOC大概降至10~30ppb左右,再通过TOC-UV灯装置,能将TOC降至小于1ppb,最终达到半导体工厂的超纯水水质要求。
脱气工艺(这个是重点)
常规的超纯水制造中,脱气的工艺一般是物理脱气,热力除气,化学脱气,膜脱气。物理脱气如常用的脱气塔,用物理搅拌的方法脱除水中的溶解性二氧化碳;热力除气,利用温度越高,水中气体溶解性越低的物理学特征,通过加热来去除溶解性气体;化学脱气一般是水中加入还原性的化学物质,如亚硫酸钠,氢气等等,用于还原溶解氧(DO),去除水中溶解氧;脱气膜是比较先进的工艺,脱气效果也比较好,通过憎水纤维膜将液相和气相分开,在气相抽真空,使得气体被去除,液相中的气体就会扩散到气相中,从而达到去除溶解性气体的作用。
脱气膜内装有大量的中空纤维,纤维的壁上有微小的孔,水分子不能通过这种小孔,而气体分子却能够穿过。工作时,水流在一定的压力下从中空纤维的里面通过,而中空纤维的外面在真空泵的作用下将气体不断的抽走,并形成一定的负压,这样水中的气体就不断从水中经中空纤维向外溢出,从而达到去除水中气体的目的,脱气膜中装有大量的中空纤维可以扩大气液界面的面积,从而使脱气速度加快。国内已有最新研发的具有高效脱除率的脱气膜产品,膜脱气装置的,,出水二氧化碳浓度可小于1ppm,低浓度氨水的可小于2ppb也能到达5ppm。可广泛用于电子、锅炉补给水系统和氨氮废水的处理。
行业的不同,对于溶解性气体的要求也不一样,对于半导体行业的溶解性气体,我国国标对于电子水的规定中没有这些指标,但是近年的半导体行业,对于溶解氧(DO)的要求甚至严格到小于1ppb,所以去除水中的溶解氧是技术难点,在去除的同时,还要保证隔绝空气,对于容器和管道的气密性要求非常严格。通常半导体工业超纯水深度脱气是通过多级脱气膜联合运行,才能达到这一要求,且对脱气膜的性能要求也特别高。
对于超纯水的出水水质控制,除了上述的要求,还有出水温度,出水压力等要求。由于最终要求的超纯水要求特别严格,所以超纯水制造工艺中,除了各种处理工艺,对于设备的材质要求也很高,不合适的材质可能导致杂质溶出,造成二次污染,目前超纯水的过流材料一般是PVDF,PTFE,PFA等材质的特别稳定的高分子合成材料。
芯片行业超纯水工艺参考设计图如下:



0769-21203451